Vishay高灵敏度接近与环境光传感器—VCNL4200
Vishay VCNL4200接近与环境光传感器将940nm红外发射器 (IRED)、环境光传感器 (ALS) 以及高灵敏度长距离(长达1.5m)接近传感器 (PS) 相结合。借助CMOS工艺,VCNL4200传感器在单个芯片中集成了光电二极管、放大器以及模数转换电路。 该传感器设有16位高分辨率ALS,具有出色的检测能力以及丰富的选项,可满足大多数应用的需求。ALS和PS功能通过I2C接口协议的简单命令格式实现。
Vishay VCNL4200接近与环境光传感器具有单独的可编程高和低阈值中断选项,可实现节能目的。通过该器件的持久性功能,可防止环境光噪声导致错误判断接近传感。通过Filtron技术,该传感器可提供极其接近真实人眼的环境光谱灵敏度响应。 其应用范围包括盥洗室器具接近检测、机器人和玩具领域的碰撞检测,以及停车场/车库的停车位空位管理等。
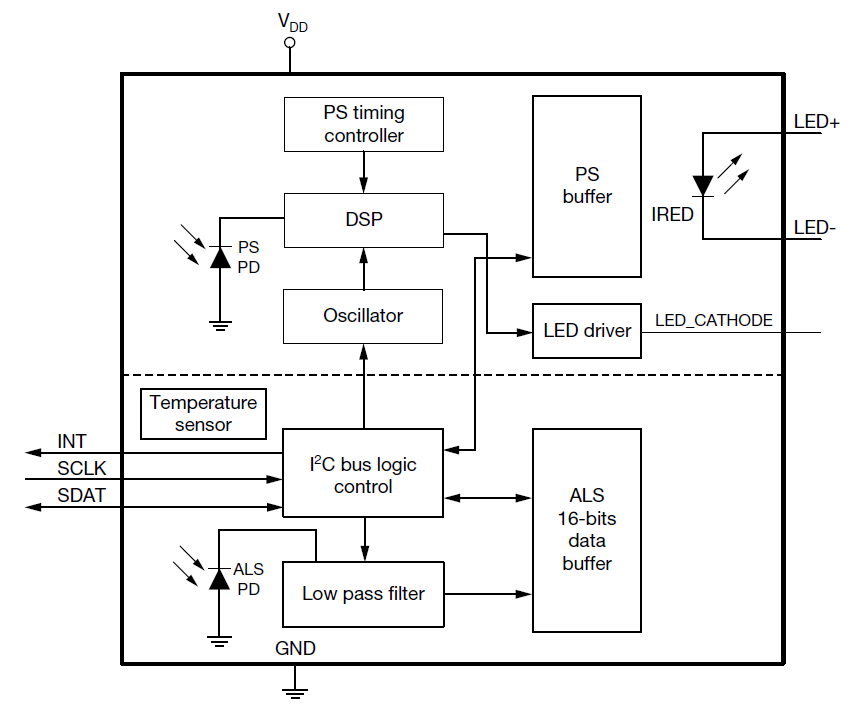
应用框图


特性
• 尺寸:8.0mm x 3.0mm x 1.8mm 表面贴装封装类型
• 2.5V至3.6V工作电压
• (-40°C到+85°C)的温度补偿
• 车间寿命:168小时,MSL 3,符合J-STD-020标准
• 以并联方式操作ALS和PS
• 采用Filtron技术有效消除背景光
• 支持低透射比(暗色)透镜设计
• 低功耗I2C(兼容SMBus)接口
• 输出类型:I2C总线 (ALS/PS)
• 集成模块:红外发射器 (IRED),环境光传感器 (ALS),近传感器 (PS),信号调理IC
• 接近探测功能:智能背景光消除,抑制红光 (940nm IRED),接近探测距离达到1.5m,可减少PS响应时间的智能持久性机制
• 中断:ALS 和 PS 的可编程中断功能,具有上阈值和下阈值,可调节余辉时间,防止错误触发ALS和PS
• 环境光功能:荧光闪烁抑制,可选择的最大检测范围 (197/393/786/1573) 勒克斯,最大灵敏度为0.003勒克斯/阶,光谱接近真实人眼反应
应用领域
• 机器人和玩具领域的碰撞检测
• 可激活打印机、复印机和家用电器中显示器的存在检测
• 停车场/车库的停车位空位管理
• 办公室、走廊和公共建筑中的接近传感和照明控制
• 盥洗室器具接近检测
主要器件
| 产品型号 | 封装 | 描述 | 资料 |
| VCNL4200 | 表面贴装 | 带I2C接口的高灵敏度远距离接近和环境光传感器 |
| ☆ | 产品订购:秦女士 邮箱:qinj@icbase.com |
| 技术支持:徐先生 邮箱:xujf@icchain.com |